Tugas Pendahuluan - Modul 1 - Percobaan 3 Kondisi 3

 




1. Kondisi
 [Kembali]

Percobaan 3 Kondisi 3

Buatlah rangkaian multivibrator monostabil sesuai dengan gambar pada percobaan 3 dengan kapasitor sebesar 433 uF dan resistor sebesar 3.3 kΩ

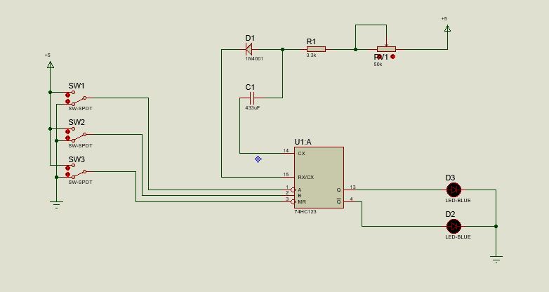
2. Gambar Rangkaian Simulasi [Kembali]

Percobaan 3 Kondisi 3


3. Video Simulasi [Kembali]

Percobaan 3 Kondisi 3


4. Prinsip Kerja Rangkain [Kembali]

Percobaan 3 Kondisi 3

Pada rangkaian ini kita melihat dulu ke arah IC nya. yang mana terdapat input A, B, dan MR. A dan MR merupakan Low yang mana akan aktif disaat terhubung ke ground. Sedangkan B merupakan High yang mana akan aktif pada saat terhubung ke power. 

Pertama kita akan melakukan yang mana semua SW-SPDT dalam keadaan terhubung ke power. Lalu, pada SW1 yang terhubung ke A kita switch ke ground yang mana akan membuat D3 hidup dan D2 mati. Akan tetapi hal ini bersifat sementara.

Kedua kita akan melakukan yang mana SW3 yang terhubung ke MR dalam keadaan terhubung ke ground. Saat kita switch SW1 ke gorund, maka D2 akan tetap nyala atau tidak berganti ke D3. Hal ini dikarenakan MR (Master Reset) aktif. Jika MR aktif, maka keadaan output akan seperti keadaan normal/stabil. Maka dari itu D2 tetap menyala meskipun A dalam keadaan aktif.

Lalu pada bagian power 5 volt mengaliri arus ke arah potensio lalu bercabang ke Dioda dan Capasitor, lalu terhubung ke CX dan RX/CX. Pada bagian ini merupakan bagian yang mengatur lamanya D3 hidup saat A aktif. Waktu perubahannya diatur oleh resistor dan kapasitor,

5. Link Download [Kembali]

a. HTML 
c. Video

No comments:

Post a Comment